爱游戏ayx首页

全国服务热线:189-1573-1667

平衡电荷聚结分离滤油机

平衡电荷聚结分离滤油机_1.jpg平衡电荷聚结分离滤油机_2.jpg

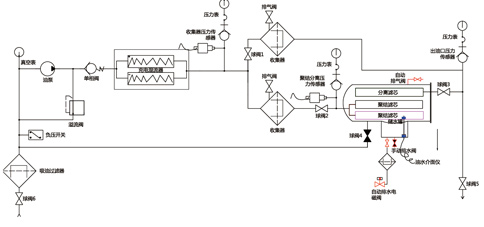
WJJ净油机系列流程图

平衡电荷聚结分离滤油机_3.jpg

现场案例

平衡电荷聚结分离滤油机_5.jpg


聚结分离滤芯

平衡电荷聚结分离滤油机_4.jpg



特点

采用目前国际先进的聚结分离技术,脱水速度极快,尤其对含大水分或特大水分的汽轮机油效果明显;

采用平衡电荷精密过滤技术过滤精度高,在线长期运行清理系统油泥,漆膜;长期保持油液洁净度在NAS5级以下;

采用先进的自动排水装置,无需人工放水;耗电量少(总功率仅1.1-7.5KW),运行成本低;连续运行时间长(500小时以上);常温过滤,无需加热,不改变油液理化性能,延长油液使用寿命;结构简单紧凑,使用、维护方便,可在线运行。

产品简介

结合新型的聚结分离和平衡电荷技术于一体,针对含水量大、已严重乳化的油品特点而研制的创新产品。主要用于快速、高效除去油中的大水分、气体、杂质。使用油品的各项质量指标达到或超过新油标准,可长期在线运行,保证机组调节、润滑系统正常工作,延长机组的维修周期。精密过滤利用威胜达平衡电荷净化技术,具有对油的亚微米级净化和对系统超级净化双重性能。



用户运行报告

平衡电荷聚结分离滤油机_6.jpg

聚结分离脱水工作原理及过程简述

平衡电荷聚结分离滤油机_7.jpg


平衡电荷原理及过程

平衡电荷聚结分离滤油机_8.jpg


技术参数

平衡电荷聚结分离滤油机_9.jpg